Vol.36 No.3

The Effect of Role-modeling on Student Swimmers’ Sport Confidence: Focusing on the Moderating Effect of Perfectionism
Junehyuck Yang(Seoul National University, Department of Physical Education, Master's degree) ; Seungjoo Lee(Seoul National University, Department of Physical Education. Ph.D.) ; Sungho Kwon(Professor, Department of Physical Education, Seoul National University) pp.264-274 https://doi.org/10.24985/kjss.2025.36.3.264
초록보기
Abstract

PURPOSE This study examined the relations among role modeling, sports confidence, and perfectionism to provide foundational insights into nurturing positive sports confidence in student swimmers. METHODS The survey included a total of 237 middle and high school swimmers registered with organizations under the Korean Sport and Olympic Committee. The analysis included data from 231 participants after excluding 6 insincere responses. The construct validity of the measurement tools was assessed using confirmatory factor analysis, while the basic characteristics of the measured variables and their interrelations were examined using descriptive statistics and correlation analysis. Moderating effects were tested using PROCESS Macro Model 1. RESULTS First, role modeling (r =.274–.471, p <.05) and perfectionistic striving (r =.301–.428, p <.05) showed a positive relation with sports confidence. Second, perfectionistic concern (r =−.056 to −.218, p <.05) was negatively associated with sport-confidence. Third, in the relation between role modeling and sports confidence, the moderating effect of perfectionistic concern was not significant whereas that of perfectionistic striving was statistically significant(ΔR 2=.019, p <.05). CONCLUSIONS Perfectionistic striving may play a positive role in enhancing student swimmers’ sports confidence. Specifically, striving for perfection may facilitate sports confidence improvement among athletes who observe and emulate their role models’ performance and behaviors.


Job Stress on Occupational Identity among Taekwondo Referees: Mediating role of Job Satisfaction and feedback Environment
Minseo Kim(Sungkyunkwan University, Department of Sports Science, Ph.D.) ; Kyung Eun Park(Sungkyunkwan University, Department of Sports Science, Ph.D.) ; Ji-Hang Lee(Professor, Department of Sports Science, Sungkyunkwan University) ; Heetae Cho(Professor, Department of Sports Science, Sungkyunkwan University) pp.275-287 https://doi.org/10.24985/kjss.2025.36.3.275
초록보기
Abstract

PURPOSE This study aimed to examine the relationship between job stress and occupational identity among taekwondo referees, with particular attention to the mediating roles of job satisfaction and feedback environment. METHODS Participants were 320 referees registered with the Korea Taekwondo Federation or regional Taekwondo associations. Data analysis included frequency analysis, descriptive statistics, confirmatory factor analysis, and reliability analysis. In addition, mediation effects were tested using the SPSS PROCESS Macro. RESULTS The findings revealed that job stress among taekwondo referees had a significant negative effect on job satisfaction and feedback environment. While job satisfaction was positively associated with feedback environment, it did not exert a significant influence on occupational identity. Conversely, feedback environment showed a strong positive effect on occupational identity. Furthermore, both job satisfaction and feedback environment were found to fully mediate the relationship between job stress and occupational identity. CONCLUSIONS Job stress indirectly affects occupational identity of taekwondo referees through job satisfaction and feedback environment. These results highlight the importance of fostering job satisfaction and cultivating a supportive feedback environment as essential mediating factors in mitigating the negative effects of job stress on occupational identity.


Analysis of Exercise Prescription Status and Patterns by Health and Physical Fitness Level of Korean Adults: Applying Korea NationalFitness Award Data
Hyo-Jun Yun(Department of sport coaching, Korea National Sport University) ; On Lee(Sports Science Laboratory, Korea Institute of Sport Science) pp.288-297 https://doi.org/10.24985/kjss.2025.36.3.288
초록보기
Abstract

PURPOSE The purpose of this study was to examine the current status and pattern of exercise prescription. In particular, we analyzed exercise prescription trends according to the health-related physical fitness level of Korean adults, using large-scale data from the Korea National Fitness Award program. METHODS This study used healthrelated physical fitness and exercise prescription data collected from the Korea National Fitness Award between January 2018 and April 2023. A total of 475,555 adult participants were included in the analysis. Data processing involved frequency analysis, in which the frequency of each exercise prescription by fitness component was divided by the overall frequency of exercise prescriptions, allowing for the identification of exercise prescriptions specific to health-related fitness. Furthermore, association rules analysis was applied to examine prescription patterns across different fitness domains. RESULTS First, the most frequently prescribed exercises for Korean adults were core-centered activities such as the “sit-and-stand,” “prone hold,” and “sit-ups.” Second, although upper-body-focused muscle strength exercises were commonly prescribed, the overall prescription pattern was still dominated by core-based exercises. Third, exercises specific to muscular endurance and flexibility included “lying leg raises,” “lying arm and leg raises,” and the “lying sky bicycle.” Corecentered flexibility and endurance activities, such as “hip stretches,” “front thigh stretches,” and “abdominal stretches,” were also prevented. Fourth, in the domain of cardiopulmonary endurance, swimming emerged as a distinctive aerobic exercise, particularly prescribed for obesity management. The prescription pattern in this category was characterized by compound training, combining aerobic and resistance exercises. CONCLUSIONS These findings provide foundational evidence for the development of targeted exercise prescription manuals tailored to health-related physical fitness levels. Furthermore, they support the advancement of a personalized exercise prescription system designed to improve the effectiveness of the promotion programs for Korean adults.

The Influence of Emotional Solidarity on Revisit Intention in Outbound Sport Tourism: Mediating Effect of Memorable Tourism Experiences and Moderating Effect of Sport Tourism Types
Hyun Jun Kim(Seoul National University, Department of Physical Education, Ph.D.) ; Hyun Su Jeon(Seoul National University, Department of Physical Education, Master's Program) ; Choong Hoon Lim(Professor, Department of Physical Education, Seoul National University) pp.298-309 https://doi.org/10.24985/kjss.2025.36.3.298
초록보기
Abstract

PURPOSE This study examined the relationships among emotional solidarity, memorable tourism experiences, and revisit intention among outbound sport tourists, with particular emphasis on the moderating role of sport tourism types. METHODS Survey data were collected from 304 outbound sport tourists, of which 301 valid responses were analyzed. Structural equation modeling was employed to test the proposed relationships, mediation, and moderation effects. RESULTS First, emotional solidarity did not have a significant direct effect on revisit intention. Second, emotional solidarity had a positive effect on memorable tourism experiences. Third, memorable tourism experiences positively influenced revisit intention. Fourth, memorable tourism experiences mediated the relationship between emotional solidarity and revisit intention. Finally, sport tourism types moderated the relationship between emotional solidarity and memorable tourism experiences. CONCLUSIONS These findings highlight the importance of fostering emotional connections between tourists and residents while enhancing memorable experiences to encourage revisit intention. Furthermore, the results highlight the necessity of developing tailored tourism strategies according to specific sport tourism types to maximize effectiveness.


Perception Types of Subjective Academic Performance Constraints among Collegiate Student-Athletes Using Q-Methodology
Jongchul Park(Korea National Sport University, Department of Sports Industry, Instructor) ; Woojin An(Korea National Sport University, Department of Sports Industry, Ph.D.) ; Youlee Choi(Korea National Sport University, Department of Sports Industry, Instructor) pp.310-326 https://doi.org/10.24985/kjss.2025.36.3.310
초록보기
Abstract

PURPOSE In university, student-athletes are expected not only to enhance their athletic performance but also to engage in academic pursuits that prepare them for future careers. This study aimed to classify the perceived academic performance constraints of collegiate student-athletes and to identify the characteristics and implications of each type. METHODS Drawing from prior studies on academic performance constraints and responses to open-ended questions from 40 studentathletes, 50 initial Q-sample statements were extracted. Following content validation, a final set of 25 Q-sample statements was selected. The P-sample consisted of 30 third-year student-athletes enrolled in the athletic department of A University in Seoul. Q-sorting was conducted, and data were analyzed using the QUANL program. Principal component analysis with Varimax rotation was applied for Q-factor analysis. RESULTS Three distinct types and one overarching common type of academic performance constraints were identified. Type 1 (n = 15): “Lack of Academic Competence,” characterized by poor study habits and insufficient foundational knowledge. Type 2 (n = 10): “Lack of Time for Academics,” highlighting limited academic engagement due to intensive training and competition schedules. Type 3 (n = 5): “Lack of Academic Motivation,” reflecting weak academic drive and the absence of clear educational goals. Common type: “Lack of Academic Interest,” indicating that across all types, student-athletes commonly experience low intrinsic motivation toward academic pursuits. CONCLUSIONS The academic success of student-athletes depends not only on individual effort but also on an integrated support system that addresses institutional, environmental, and socio-cultural factors. To foster meaningful academic engagement, universities and governments should establish tailored policies, including early-stage academic support, flexible course scheduling, and career planning aligned with the demands of athletic participation.


The Effects of Demographic Variables and Physical Activity on Adolescent Mental Health: Based on the 20th 2024 Korea Youth Risk Behavior Surveys
Jin-seok Lee(대구교육대학교, 체육교육과, 조교수) ; Dong-wook Kim(경상국립대학교, 정보통계학과, 조교수) ; Nam-su Kim(고신대학교, 재활치료학과, 부교수) pp.327-342 https://doi.org/10.24985/kjss.2025.36.3.327
초록보기
Abstract

PURPOSE This study investigated the associations among sociodemographic factors, physical activity (PA) types and frequencies, and various mental health indicators among adolescents. METHODS Participants included 45,006 adolescents who answered the online 2024 Korea Youth Risk Behavior Survey. Mental health– related variables, such as perceived sadness and despair, suicidal ideation, perceived loneliness, and generalized anxiety disorder diagnosis, were analyzed in relation to sociodemographic factors. Associations with PA type and frequency were examined as well. The data underwent simple and multiple logistic regression analyses, and odds ratios with 95% confidence intervals were calculated. RESULTS First, sadness and despair perceptions significantly differed by gender, academic achievement, residence type, student classification, and study time. Adolescents who performed low-intensity PA ≥4 days per week and high-intensity PA 1–3 days or ≥4 days per week had significantly lower odds of experiencing sadness and despair. Second, suicidal ideation was significantly associated with gender, academic achievement, socioeconomic status (SES), residence type, urban vs. rural classification, student classification, and study time. Adolescents who engaged in low-intensity PA ≥4 days per week and high-intensity PA 1–3 days or ≥4 days per week displayed a significantly lower likelihood of suicidal ideation. Third, loneliness perceptions significantly varied by gender, academic achievement, economic SES, type of residence, urban vs. rural classification, student classification, and study time. Engaging in low-intensity PA ≥4 days per week was significantly associated with lower odds of perceived loneliness. Finally, the diagnosis of generalized anxiety disorder was significantly associated with gender, academic achievement, SES, residence type, student classification, and study time. Performing low-intensity PA ≥4 days per week and high-intensity PA 1–3 days or ≥4 days per week was significantly linked to a lower likelihood of a generalized anxiety disorder diagnosis. CONCLUSIONS Regular PA is an effective strategy for promoting adolescent mental health; specifically, appropriate exercise intensity and supportive environments for adolescents’ PA play a critical role in improving their mental health.


Effects of a 12-Week Walking-based Exercise Program with Square Stepping Exercise on Chronic Pain and Sleep in Older Adults
Namhoon Lim(Institute of Health and Sport Sciences, University of Tsukuba) ; Chae-Hee Park(Department of Sport and Healthy Aging, Korea National Sport University) pp.343-351 https://doi.org/10.24985/kjss.2025.36.3.343
초록보기
Abstract

PURPOSE This study was conducted to investigate the effects of a 12-week walkingbased exercise program with square stepping exercise (SSE) on chronic pain and sleep in community-dwelling Korean older adults. METHODS A total of 42 older adults who had not participated in a registered exercise program in the past 3 months were included, among whom 20 participants in the exercise group engaged in a walking exercise program once a week for 60 min per session for 12 weeks. Repeated measures two-way analysis of variance was used to analyze pre- and postinterventions data on chronic pain and sleep. RESULTS The exercise group showed a significant improvement in the chronic pain score after the intervention (2.0 ± 1.4 vs 1.4 ± 0.8, p < .05). Similarly, there was a significant difference in the Korean version of the Pittsburgh Sleep Quality Index score in the exercise group after the intervention (6.1 ± 1.8 vs 4.9 ± 2.6, p < .05). CONCLUSIONS The walking-based exercise program with SSE is an effective intervention for alleviating chronic pain and simultaneously improving sleep quality in older adults. Our study suggests that a walking-based exercise program, which includes varied stepping patterns, could be a viable approach for addressing societal challenges, including the increasing healthcare expenses due to chronic pain or sleep disorders in a super-aging society.


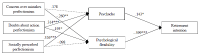
Relationship among Evaluative Concerns Perfectionism, Psychache, Psychological Flexibility, and Retirement Intention in Professional Golfers
Young-ho So(Department of Exercise and Medical Science, Dankook University) ; Hyo-yeon Ahn(Department of Physical Education, Seoul National University) pp.352-362 https://doi.org/10.24985/kjss.2025.36.3.352
초록보기
Abstract

PURPOSE This study investigated the relations among professional golfers’ evaluative concerns over perfectionism, psychache, psychological flexibility, and retirement intention. METHODS A total of 216 professional golfers answered questionnaires on perfectionism, psychache, psychological flexibility, and retirement intention. The collected data were subjected to descriptive statistics, correlation analysis, and path analysis via SPSS 23.0 and AMOS 22.0. RESULTS First, “doubts about action” perfectionism and socially prescribed perfectionism positively affect psychache, but “concerns over mistakes” perfectionism has no significant effect on psychache. Second, “concerns over mistakes” perfectionism and “doubts about action” perfectionism negatively influence psychological flexibility, but socially prescribed perfectionism has no significant impact on psychological flexibility. Third, psychache positively influences retirement intention, and psychological flexibility negatively affects retirement intention. CONCLUSIONS Psychache and psychological flexibility depend on professional golfers’ evaluative concerns over perfectionism, and retirement intention is shaped by psychache and psychological flexibility. In addition, this study discussed its implications and provided suggestions for future research.


2024 Paris Paralympic Games Taekwondo Winners and Losers
Tae-hoon Kim(Department of Physical Education, Yongin University) ; Seoung-ki Kang(Graduate School of Education, Yongin University) pp.363-370 https://doi.org/10.24985/kjss.2025.36.3.363
초록보기
Abstract

PURPOSE This study systematically analyzes the determinants of victory and defeat in Para Taekwondo by employing a decision tree model based on data from the 2024 Paris Paralympic Games. The study also sought to provide foundational data to enhance the athletic performance of Para Taekwondo. METHODS Game videos of 105 athletes who participated in the 2024 Paris Paralympics were analyzed. The variables examined on torso-scoring techniques, taking into account the competition rules and the characteristics of athletes with physical disabilities. Video analysis was conducted using the LongoMatch program. The collected data were used to develop a decision tree model with the CRT algorithm in IBM SPSS 25.0 to identify factors influencing match outcomes. To ensure model simplicity and prevent overfitting, constraints were applied to the maximum tree depth, as well as the number of parent and child nodes. RESULTS In men’s matches, the success rates of roundhouse kicks and double kicks were found to significantly influence match outcomes. For women, the success rate of roundhouse kicks and back kicks was the primary determinant of victory or defeat. The male winner node (Node 6) achieved a gain of 30.3% and a response value of 100%, while the female winner node (Node 6) recorded a gain of 50% and a response value of 94.1%, indicating high predictability of match outcomes. Model performance evaluation revealed that winner classification accuracy was 81.8% and loser accuracy 84.2%, for male athletes, while female winner and loser accuracies were 83.8% and 85.7%, respectively. CONCLUSIONS This study demonstrates that the key technical factors influencing victory in Para Taekwondo differ by gender. Specifically, roundhouse kicks and double kicks were decisive for male athletes, whereas roundhouse kicks and back kicks were critical for female athletes. These findings can inform the development of gender-specific training strategies and predictive models, thereby contributing to the improvement of athletic performance in Para Taekwondo.


The Function of Professional Sport-Themed Pop-Up Stores as a 'Third Place': Examining Visitor Responses Based on the Types of Experiential Programs in Pop-Up Stores
Jun Hyeok Kang(Yonsei University, Department of Sports Applied Industry, Ph.D.) ; Minuk Park(Yonsei University, Department of Sports Applied Industry, Master's Program) ; Joon Sung Lee(Professor, Department of Sports Applied Industry, Yonsei University) pp.371-386 https://doi.org/10.24985/kjss.2025.36.3.371
초록보기
Abstract

PURPOSE This study draws on the experience economy theory to empirically test how experiential program types (passive vs. active) from professional sport-themed pop-up stores affect sport consumers’ perceived novelty, perceived curiosity, experience intensification, and content generation. Additionally, this research examines the structural relationships leading to sport involvement and stadium attendance intention. METHODS This experimental study used a virtual experience of visiting a pop-up store themed around a professional football league in South Korea, the K-League. SPSS 27.0 and AMOS 22.0 were used to analyze 204 valid samples. Furthermore, this study employed independent sample t -tests, frequency analysis, reliability analysis, confirmatory factor analysis, correlation analysis, multivariate analysis of covariance, and structural equation modeling. RESULTS Active experiential programs had a significantly greater impact on all variables than passive experiential programs. Moreover, the path analyses revealed significant positive relationships among perceived novelty, perceived curiosity, experience intensification, content generation, sport involvement, and stadium attendance intention. CONCLUSIONS This study’s findings empirically demonstrate the significance of pop-up stores as a ‘third space’ in sport. The results also provide a foundational resource for developing detailed plans for effective experiential programs, such as professional sport-themed pop-up stores.


Development and Application of Athlete Psychological Conditioning Program
Sungho Kwon(Professor, Department of Physical Education, Seoul National University) ; Jieun Won(Seoul National University, Department of Physical Education, Ph.D.) ; Seungjoo Lee(Seoul National University, Department of Physical Education, Instructor) ; Doheung Lee(Seoul National University, Department of Physical Education, Instructor) ; Taiwoo Kim(Seoul National University, Department of Physical Education, Ph.D.) pp.387-401 https://doi.org/10.24985/kjss.2025.36.3.387
초록보기
Abstract

PURPOSE This study aimed to develop and examine the applicability and effectiveness a psychological conditioning program based on the principle of periodization as an alternative to conventional problem-focused and short-term psychological skills training. It intends to systematize and support the long-term regulation of the psychological preparation of golf and soccer players. METHODS The study followed the six-step procedure of the Intervention Mapping Protocol. It recruited 16 professional athletes (7 golfers and 9 soccer players) during the development phase and an additional 20 athletes (9 golfers and 11 soccer players) for the subsequent implementation and evaluation phases. Program effectiveness was assessed as follows. Semi-structured interviews were conducted to gain indepth insights into the program’s impact (qualitative evaluation), and, the Test of Performance Strategies-2 and a condition measurement tool were administered (quantitative evaluation). RESULTS The qualitative findings indicated that the program supported athletes in better regulating anxiety, reducing negative thoughts, and recovering more quickly from mistakes. The quantitative results demonstrated significant improvements in athletes’ psychological skills and overall condition levels. CONCLUSIONS This results indicate that undergoing a periodized psychological conditioning program can effectively enhance athletes’ psychological skills and support the maintenance of psychological homeostasis. For a broad implementation, a structured support system should be established to replace one-time interventions, thus enabling continuous feedback and practical application to help athletes sustain optimal psychological states during competition.


The Potential of Affective Literacy in Practical Dance within the 2022 Revised Physical Education Curriculum
Me-Suk Kim(Department of Dance Art, Sungshin Women’s University) ; Alam Han(Department of Physical Culture, Uzbekistan State Institute of Arts and Culture) pp.402-408 https://doi.org/10.24985/kjss.2025.36.3.402
초록보기
Abstract

PURPOSE This study aims to reinterpret practical dance, included in the “Contemporary Expression” domain of the 2022 revised high school Physical Education II curriculum, through the philosophical framework of affective literacy. The objective is to position practical dance not merely as a medium for acquiring physical skills or artistic expression but as a holistic educational practice that integrates sensory, emotional, and relational dimensions. METHODS Employing a theoretical approach, this study examines the educational significance of practical dance through the three core elements of affective literacy: sensory literacy, embodiment of affect, and relational responsiveness. Using this lens, the artistic characteristics and pedagogical potential of practical dance are analyzed from a philosophical perspective. RESULTS First, practical dance fosters sensory immersion, enabling learners to interpret and engage with the world through bodily experience. Second, it enhances emotional sensitivity and self-awareness by facilitating processes of expression and regulation. Third, ethical dispositions and ontological awareness emerge through relational interaction. In contrast to traditional concert dance, which emphasizes choreographic aesthetics, practical dance highlights its unique educational potential by cultivating affective subjectivity and social sensibility through real-time responsiveness and expressive engagement. CONCLUSIONS The findings suggest that when practical dance is framed within the philosophy of affective literacy, dance education in the physical education curriculum can serve as an ethical and holistic learning environment. Moreover, the study underscores the necessity of developing and implementing instructional programs grounded in affective literacy to guide future pedagogical practice.

Effects of Knee-Pelvis Coordination Sequence During Block Start on First Step Performance in Elite Sprint Athletes
초록보기
Abstract

PURPOSE This study employed a markerless motion analysis system to categorize the block start of elite sprinters into a four-phase sequence and examined the relationship between the kinematic characteristics of each phase and first-step performance. METHODS Seven elite male sprinters (100 m personal best: 10.52 ± 0.14 s) participated in this study. Block start movements, from block clearance to first-step touchdown, were captured at 120 Hz. The collected video data were processed using Theia3D Markerless software. The block start motion was divided into four phases (P1–P4). For each phase, the following were analyzed: knee joint extension angular velocity in the sagittal plane, pelvic rotation angular velocity in the transverse plane, a coordination index, and a timing index. RESULTS Knee joint extension angular velocity differed significantly across the phases (F=41.11, p <.001), increasing rapidly after block clearance. Notably, the ability to maintain a high angular velocity through the initial flight phase (P3) was strongly positively correlated with normalized firststep length (r =0.872, p <.05). In contrast, the coordination index did not differ significantly across the phases. CONCLUSIONS During the block start, maximizing and maintaining knee extension angular velocity through P3 is a determinant of first-step performance. This phase-based analysis offers a scientific basis for training strategies focused on movement improvement in specific phases.


Exploring an Evidence-Based Content Framework for a Physical Activity-Centered Integrated Curriculum in Grades 1–2
Hyunwoo Jung(Department of Physical Education, Seoul National University) ; Jeehoon Sohn(Department of Physical Education, Jeonju University) pp.418-430 https://doi.org/10.24985/kjss.2025.36.3.418
초록보기
Abstract

PURPOSE This study aimed to develop an evidence-based content framework for physical education to substantiate the educational rationale for establishing a physical activity–centered integrated curriculum for Grades 1 and 2 in Korea. The study also sought to provide concrete foundational data to inform future curriculum revisions and instructional practice. METHODS To ensure educational validity and practical applicability, a multi-layered evidence-based approach was employed. This included a comparative analysis of domestic and international curricula, a systematic review of relevant literature, and a synthesis of key theoretical perspectives. RESULTS The analysis identified four core content areas appropriate for Grades 1 and 2: (1) fundamental movement skills, (2) game-based activities, (3) movement expression, and (4) health and safety. These areas are grounded in the theoretical frameworks of Physical Literacy and Fundamental Movement Skills, and are consistent with the developmental characteristics of early childhood, the national Nuri Curriculum, and the revised Korean physical education curriculum for Grades 3–4. The proposed framework also reflects international curricular trends and contemporary academic discourses, thereby ensuring both structural coherence and practical applicability. CONCLUSIONS To maximize the effectiveness of this initiative, it is necessary to challenge the prevailing perception that “physical education equals play,” strengthen teacher expertise through practice-oriented training and cueing systems, secure adequate instructional time (at least three sessions per week), and build collaborative networks linking schools with local communities. With these support mechanisms in place, physical education in Grades 1 and 2 can serve as a foundational platform for fostering children’s holistic development and lifelong well-being through meaningful movement experiences.

Determinants of Capital Impairment in Korean Professional Sport Clubs
Juhwa Jang(Department of Physical Education, Korea National Sport University) ; Ilgwang Kim(Department of Sport Industry, Korea National Sport University) pp.431-441 https://doi.org/10.24985/kjss.2025.36.3.431
초록보기
Abstract

PURPOSE Despite the public’s strong interest in sport, most clubs lack a stable revenue stream tied to their fanbase. Instead, much of their operating budget depends on parent companies and local governments, leaving many with accumulated deficits and capital impairments. This study develops a financial distress prediction model using sport clubs’ financial data and identifies the main determinants of capital impairment to propose improvement strategies. METHODS Financial data from clubs classified under the “Sport Club Operation” sector of the Korean Standard Industrial Classification were collected from 2011 to 2023. After preprocessing, a logistic regression–based prediction model was built and used to analyze factors influencing capital impairment. RESULTS Of the eight independent variables examined, the current asset ratio and working capital to total assets significantly affected capital impairment at the 5% level. CONCLUSIONS Stakeholders in professional sport clubs should focus on securing net working capital by reducing current liabilities rather than merely increasing current assets. To address deficits, clubs must strengthen their internal financial structure, while governments and institutions should provide effective policy support to ease chronic financial distress.


Exploration of Psychological Responses to Injury of Next-generation National Athletes and Search for Ways to Apply Coping Strategiesto the Field
Tai-seok Chang(Sports Science Center for National Team, Korea Institute of Sports Science) ; Da-sol Yang(Department of Sports Science, Korea Institute of Sports Science) ; So-jin Lee(Department of Sports Science, Korea Institute of Sports Science) pp.442-454 https://doi.org/10.24985/kjss.2025.36.3.442
초록보기
Abstract

PURPOSE This study sought to examine the psychological responses of nextgeneration national team athletes to injuries as well as on-site coping strategies and explore effective ways to apply these in practice. METHODS A total of 60 nextgeneration national team athletes and 5 national team coaches participated in indepth interviews and answered semistructured questionnaires to better understand psychological responses to injury. The collected data were then subjected to semantic and inductive content analysis. RESULTS The data produced three main themes: perceptions of injury (positive and negative), psychological responses to injury, and coping strategies such as rehabilitation processes and injury prevention. Analysis of negative psychological responses generated three categories: psychological withdrawal (104/58.4%), slumps (37/20.8%), and trauma (37/20.8%). Meanwhile, all positive psychological responses fell under one theme: positive attitude (28/100%). Additionally, an examination of national team coaches’ perceptions of player injuries highlighted three key areas: causes of injury (loss of concentration, psychological pressure, and arousal during competition), coaches’ response processes (immediate responses and hindering factors), and injury management strategies for field application (internal and external measures). CONCLUSIONS Psychological factors that emerge during the injury process of next-generation national team athletes must be identified to understand the challenges they face and allow coaches to implement appropriate support strategies in response to sports injuries.

Exploratory Study of Elite Taekwondo Demonstration Team’s Imagery Strategy
Tae-Jin Son(Department of Taekwondo, Kyungil University) ; Inchon Park(Department of Taekwondo, Kyungil University) ; Jonghwan Jeon(Department of Football, Kyungil University) ; Minhye Shin(Department of Fitness Industry, Kyungil University) pp.455-466 https://doi.org/10.24985/kjss.2025.36.3.455
초록보기
Abstract

PURPOSE This study aimed to explore the imagery strategies of elite Taekwondo demonstrators during the match preparation period. METHODS The participants were 30 elite Taekwondo demonstration athletes enrolled in the Korea University Taekwondo Federation. Data were collected using open-ended questionnaires and in-depth interviews. The study referred to the qualitative approach for data collection proposed by Gould et al. (1992). Inductive content analysis of an imagery was conducted based on the imagery classification frameworks outlined by Paivio (1985) and Suinn (1996). Three experts independently reviewed and categorized raw data and imagery cases. RESULTS The findings revealed that elite Taekwondo demonstration athletes typically utilized the types of imagery described by Paivio (1985) and Suinn (1996). Among the factors, imagery of skills appeared with the highest frequency followed by imageries of competition, anxiety regulation, mental skills, and motivation. Furthermore, 2 weeks and 1 day prior to a competition, the elite Taekwondo demonstrators mainly used imageries of skills and competition, respectively. On the day, they use imageries of anxiety regulation and mental skills. CONCLUSIONS After the competition, they mainly used imagery of skills. In summary, the elite Taekwondo demonstrators employed personalized imagery strategies for enhancing training effectiveness and optimizing performance during competition. These strategies varied according to specific phases or contexts of the competition


Validation Study of the Korean Version of the Metacognitive Beliefs about Performance Questionnaire (K-MBPQ) for Adolescents Athletes
Doheung Lee(SNU BK21 Four: Training Program for Global Leaders in Sports Science, Seoul National University) ; Hyunsoo Jeon(Department of Physical Education, Chosun University) pp.467-477 https://doi.org/10.24985/kjss.2025.36.3.467
초록보기
Abstract

PURPOSE This study aims to validate the applicability of the Metacognitive Beliefs About Performances Questionnaire (MBPQ) for athletes developed by Love et al. (2019a) to Korean adolescents athletes. METHODS The study recruited a total of 311 adolescent athletes registered with the Korea Sports Council. To examine the psychometric properties of the MBPQ and assess model fit, confirmatory factor analysis (CFA) was conducted. Construct validity, internal consistency (Cronbach’s α), and cross-validation across gender and sport type were also evaluated. Criterion validity was verified through correlation analysis with the Metacognitive Processes During Performance Questionnaire (MPPQ). RESULTS The CFA results supported the original five-factor structure of the scale, while overall model fit indices indicated an acceptable level of fit. Although the construct validity and internal consistency only partially met the most stringent criteria, they were deemed acceptable. Furthermore, cross-validation and criterion validity were satisfactorily established. CONCLUSIONS The findings provide empirical support for the validity of the MBPQ in the context of South Korean adolescent athletes. The scale could serve as a useful tool in future studies that explore metacognition as a key psychological construct in sports performance.

logo